Косяки

Регистрация
9 Дек 2011
Сообщения
2,440
Авто
Шевроле Орландо LS+ 5МКПП
maalp написал(а):
При минус 17 пришлось минут 5 мучиться, бережно и нежно хоть сколько то вытащить провода.
Я удерживаю патрон лампочки узкими плоскогубцами с загнутыми концами и поворачиваю плафон посветки. Достаточно удобно.
 

Valery

Прибыл 31 мая 2012
Регистрация
31 Май 2012
Сообщения
35
Авто
Шевроле Орландо База
Не нашёл тему где обсуждали вопрос "ошибка 26" (неисправен задний левый указатель поворотов) и "ошибка 27 (- правый). Выяснил такую закономерность: когда стоишь с включенным поворотом и ещё на ножном тормозе - после нескольких правильных миганий включается "code 26" и начинаются частые мигания. Убираешь ногу с тормоза (при необходимости - ставишь на ручник), - всё приходит в норму. При повышении оборотов двигателя (даже чуть-чуть, по тахометру и не заметно) код ошибки тоже пропадает. Т.е., на холостом ходу, включение стопов, видимо, "забирает" потенциал с датчиков компьютера (через КАН-шину?). Спецы, кто еще не забыл электротехнику, помогите разобраться, хотя бы теоретически... Возможно (раньше не замечал), это появилось у меня после того как авторизованный диллер установил парктроники (ParkMaster 6DJ29). Дело было в июне, а заметил это уже после. И сейчас, в холода, этот "косяк" проявился с завидной регулярностью. Много потребителей тока стало? - печка, видеорегистратор (ну уж он-то совсем не "жрёт"... подключен, правда, через скрытые розетки) и т.п., а тут ещё и на тормоз водитель надавил, "панимаэшь..." Других потребителей, кроме фар, не использую пока. Вот такой "косяк". Какие есть мнения?
 

MAE

Регистрация
29 Фев 2012
Сообщения
1,467
Авто
Класный Олландо
Не нашёл тему где обсуждали вопрос "ошибка 26" (неисправен задний левый указатель поворотов) и "ошибка 27 (- правый). Выяснил такую закономерность: когда стоишь с включенным поворотом и ещё на ножном тормозе - после нескольких правильных миганий включается "code 26" и начинаются частые мигания. Убираешь ногу с тормоза (при необходимости - ставишь на ручник), - всё приходит в норму. При повышении оборотов двигателя (даже чуть-чуть, по тахометру и не заметно) код ошибки тоже пропадает. Т.е., на холостом ходу, включение стопов, видимо, "забирает" потенциал с датчиков компьютера (через КАН-шину?). Спецы, кто еще не забыл электротехнику, помогите разобраться, хотя бы теоретически... Возможно (раньше не замечал), это появилось у меня после того как авторизованный диллер установил парктроники (ParkMaster 6DJ29). Дело было в июне, а заметил это уже после. И сейчас, в холода, этот "косяк" проявился с завидной регулярностью. Много потребителей тока стало? - печка, видеорегистратор (ну уж он-то совсем не "жрёт"... подключен, правда, через скрытые розетки) и т.п., а тут ещё и на тормоз водитель надавил, "панимаэшь..." Других потребителей, кроме фар, не использую пока. Вот такой "косяк". Какие есть мнения?
Пути тока не исповедимы! Амперминь!
А вообще ищи плохой контакт с массой(кузовом).
 

Valery

Прибыл 31 мая 2012
Регистрация
31 Май 2012
Сообщения
35
Авто
Шевроле Орландо База
Ну это уже придется делать не раньше мая... Холодновато пока в железе ковыряться. Спасибо.
 
Регистрация
6 Окт 2012
Сообщения
70
Авто
Орландо
Сегодня проехав 250 км машина начинает тупить (глохнет и загорается лампочка неисправность), немного постояв завожу все нормально, тем временем поближе к дому, не доехав 2 км опять. Заводиш через 3-5 секунд работает с перебоеми и глохнет (загорается лампочка неисправность). Что может быть?
Хотел уточнить какая была причина? У меня в мороз на скорости такая история была, затем сама прошла, но вроде расход увеличился думаю ехать на диагностику
 
Регистрация
13 Мар 2012
Сообщения
1,430
Авто
Chevrolet Cruze 1.8 МТ, дроссель+валы+чип от SVV; Орландо LS,МТ,2014,чип phil "Шоколадный" металлик.
Не нашёл тему где обсуждали вопрос "ошибка 26" (неисправен задний левый указатель поворотов) и "ошибка 27 (- правый). Выяснил такую закономерность: когда стоишь с включенным поворотом и ещё на ножном тормозе - после нескольких правильных миганий включается "code 26" и начинаются частые мигания.
Valery , у тебя проблема с неправильным подключением парктроника к электрике машины, а конкретно неправильно взято питание на парктроник, а точнее с питания указателей поворотов. У меня на Крузе, при установке доп. сигнализации, вывели моргание при включении сигнализации на указатели поворотов. Выскакивала ошибка по правому переднему указателю поворотов. А там же "сидит" моргание при постановке машины на "центральный замок". И происходило противоречие через CAN шину. Причину искали трижды у ОД, не нашли. На форуме Круза определили это противоречие.Переставили сигналку на габариты, все прошло. Уже 1.5 года не проявляется. Надо "рыть" в этом направлении.
 
Последнее редактирование:

Valery

Прибыл 31 мая 2012
Регистрация
31 Май 2012
Сообщения
35
Авто
Шевроле Орландо База
Victal, спасибо большое. Я тоже так думаю. Уже решил в теплое время это переделать. Сейчас как-то некомфортно заниматься электрикой... Вот тебе "специализированные" и "авторизованные"... Они эту машину первый раз увидели... А апломба - полные штаны. Всё гоняли меня от машины (не масте, которы делал, а "мэнэджер" так называемый). То мастер хотел с правого крыла взять + - разворошил правую заднюю часть, потом что-то не получилось - взял слева... Ну будет тепло переделаю. Спасибо еще раз за подтверждение моей догадки и за совет как сделать правильно.
 

Valery

Прибыл 31 мая 2012
Регистрация
31 Май 2012
Сообщения
35
Авто
Шевроле Орландо База
Правда, у меня не сигналка, а парктроник... Но всё равно - надо будет посмотреть...
 
Регистрация
13 Мар 2012
Сообщения
1,430
Авто
Chevrolet Cruze 1.8 МТ, дроссель+валы+чип от SVV; Орландо LS,МТ,2014,чип phil "Шоколадный" металлик.
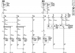
Valery, вот вариант подключения парктроника по электрике: .

А вот идея обхода противоречия с КАН- шиной: .

Что больше понравиться, выбирай.
 

Valery

Прибыл 31 мая 2012
Регистрация
31 Май 2012
Сообщения
35
Авто
Шевроле Орландо База
Victal, Спасибо. Сигналка была установлена тоже, но еще при предпродажной подготовке. И ничего не замечал... А после установки парктроника начал вылезать code 26 при каждом левом повороте, если на тормозе стоишь, code 27 вылезает редко, но вылезает...
 
Регистрация
13 Мар 2012
Сообщения
1,430
Авто
Chevrolet Cruze 1.8 МТ, дроссель+валы+чип от SVV; Орландо LS,МТ,2014,чип phil "Шоколадный" металлик.
Victal, Спасибо. Сигналка была установлена тоже, но еще при предпродажной подготовке. И ничего не замечал... А после установки парктроника начал вылезать code 26 при каждом левом повороте, если на тормозе стоишь, code 27 вылезает редко, но вылезает...
Если вылезает ошибка code 27, то и сигналка установлена "коряво": подключена на указатели поворотов. Я переставил ее на габариты. Очень нравиться. Ставишь машину на "центральный замок"- моргают указатели поворотов. Дополнительно ставишь на " сигналку"- габариты. Присутствует визуальный конроль двух сигналок.
 

Valery

Прибыл 31 мая 2012
Регистрация
31 Май 2012
Сообщения
35
Авто
Шевроле Орландо База
Т.е. те провода, которые идут по схеме, укзанной в руководстве к охранной системе, на указатели поворотов (правая и левая стороны) переключить на аналогичные стороны габаритов. Я правильно понял?


Добавлено через 1 минуту
Victal, т.е те провода, которые идут на указатели поворотов (правая и левая стороны- судя по схеме в руководстве к охранной системе) нужно переключить на аналогичные стороны габаритов. Я правильно понимаю?
 

АндрейЕТ

Орландовод
Регистрация
15 Апр 2012
Сообщения
767
Авто
Chevrolet Orlando LS 6AT
Т.е. те провода, которые идут по схеме, укзанной в руководстве к охранной системе, на указатели поворотов (правая и левая стороны) переключить на аналогичные стороны габаритов. Я правильно понял?


Добавлено через 1 минуту
Victal, т.е те провода, которые идут на указатели поворотов (правая и левая стороны- судя по схеме в руководстве к охранной системе) нужно переключить на аналогичные стороны габаритов. Я правильно понимаю?
Valery у Вас просто, скорее всего, плохой контакт на массе фонаря, никакого питания с поворотников для парктроника никто не брал, согласно схеме это в принципе не возможно .
 

Вложения

Valery

Прибыл 31 мая 2012
Регистрация
31 Май 2012
Сообщения
35
Авто
Шевроле Орландо База
АндрейЕТ, это я говорил об охранной сигнализации... Спасибо. Проверю.
 
Регистрация
13 Мар 2012
Сообщения
1,430
Авто
Chevrolet Cruze 1.8 МТ, дроссель+валы+чип от SVV; Орландо LS,МТ,2014,чип phil "Шоколадный" металлик.
Добавлено через 1 минуту
Victal, т.е те провода, которые идут на указатели поворотов (правая и левая стороны- судя по схеме в руководстве к охранной системе) нужно переключить на аналогичные стороны габаритов. Я правильно понимаю?
Да, понимаешь правильно.
 
Регистрация
27 Июл 2012
Сообщения
321
У меня сегодня начало сзади что то хрустеть при небольших ямках, чем больше ямка тем больше хруст, даже на снегу похрустывает. Я не могу понять что это. Сначала казалось, что дверь багажника, открыл-закрыл - не помогло. Потом стало казаться, что задняя подвеска, но все же больше похоже на кузовной хруст.

Может это лед так хитро где то хрустит?
 
Последнее редактирование:

strelok

_______________
Регистрация
29 Фев 2012
Сообщения
1,715
Авто
Клубное авто красного цвета
SegaII, к дилеру! прямиком!
это не косяк, это неисправность
 
Регистрация
18 Фев 2012
Сообщения
586
Авто
Шурочка, Орландо LS
SegaII, задние двери примерзают уплотнениями к кузову... думаю от этого и поскрипывание - похрустывание, это в морозец, ага:)
 

strelok

_______________
Регистрация
29 Фев 2012
Сообщения
1,715
Авто
Клубное авто красного цвета
ну да, как то не посмотрел, сейчас в питере стоят трескучие морозы, -14 ночью :)
 
Регистрация
27 Июл 2012
Сообщения
321
SegaII, задние двери примерзают уплотнениями к кузову... думаю от этого и поскрипывание - похрустывание, это в морозец, ага:)
Тоже уже почитал тут на 32 странице, прямо в этой ветке. )))
Завтра пойду извращаться, для начала поезжу по району с приоткрытым багажником, если хруста не будет, то буду смотреть эти самые втулки.


Добавлено через 1 минуту
SegaII, к дилеру! прямиком!
это не косяк, это неисправность
Если ходовка умерла при моей сверхаккуратной манере езды и пробеге 3500 км, то я всерьез задумаюсь о смене авто...
 
Сверху